今日大事件
127届广交会
倒计时1天!
参展的各家外贸企业
Are you ready?
快来看看注意事项吧~
一、何时召开?
6月15日—24日上线,展期10天
本届广交会按16大类商品设置50个展区,所有展品于6月15日—24日同期上线展示,展期10天。截至目前,参展企业通过图片、视频、3D等格式上传展品,多形式、多维度展示品牌形象。
二、网上广交会,企业如何做准备?
官网升级,融网上展示、推介、供采对接、在线洽谈为一体。
广交会官网设有展商展品、新闻与活动、全球供采对接、大会服务、跨境电商专区五大板块内容。从“面对面沟通”变为“屏对屏交流”,为展客商提供全新的参展体验。
“展商展品”板块是企业上传展品的平台,企业可以通过图片、视频等格式上传产品,也可以选择适合自己的展示模板,上传VR虚拟展位,搭建专属展示中心。采购商可以查询产品或企业,参观企业虚拟展位。
“新闻与活动”板块滚动播放新闻动态和展会资讯,增强实时性和互动体验。并提供直播营销服务,为每家企业设立10×24全天候网上直播间。
“全球供采对接”板块为交易双方提供诚信背景信息,支持参展商、采购商发布供求信息,加强线上撮合。并提供部分视频会议和社交软件的链接,方便双方使用。
“大会服务”板块为展客商提供贸易促进、海关和金融等各类配套服务。
“跨境电商专区”板块与105家跨境电商综试区和6家跨境电商平台建立链接,同步开展营销活动,扩大企业受惠面。
三、采购商如何邀请?
全球重点市场已举办23场“云推介”
广交会官方已经在第一时间启动全球范围的宣传邀请工作,通过社交媒体向粉丝推送最新信息,向老采购商发送邮件通知,全方位、多层次开展宣传邀请。目前,已向全球73个国家地区的130家全球合作伙伴、跨国采购企业及重要客商等进行宣传邀请。

引流节点:
①6月15日-24日广交会开展,关注广交会线上展览模式,关注FB直播广告形式,关注广交会是否给出了惠客福利,并以相同引流手段吸引客户。
②展后一个月,错峰获客,投放再营销广告等广告形式,向曾经来过网站的用户持续推介,加快参展客户的后续转化。
引流渠道:
①Google广告采购商一定会在搜索引擎上搜索线上广交会的相关关键词,企业可以通过谷歌广告的形式,出现企业展厅信息现吸引点击进入展厅。
②Facebook新建线上广交会期间的广告着陆页,在广交会开始前10天至结束后的10天对展会感兴趣的人群进行拉新与再营销广告投放。
③打造YouTube企业频道,上传质量稍微高一些的产品生产、制造的流程视频,会吸引更多访客的点击。
四、直播过程中需注意什么?
①参展企业直播间不提供视频连麦功能。
②如需在直播间播放提前录制好的视频,可将预录好的视频在企业自行安排的电脑上播放,通过提前下载的第三方推流软件直播屏幕内容。在播放完成后系统将自动生成回放视频。
③参展商账号可通过直播大厅观看直播,可从直播助理端口进入自己的直播间回复评论。
直播中
①在直播活动中可利用案例讲述企业和产品故事。
②直播主讲模式可以采取单主讲和双主讲等灵活模式。
③及时解答直播过程中的观众提问。涉及到产品和技术方面的问题建议由专业人员解答,有助于赢得客户信任。
④高度重视导流获客:
a 维系老客户
企业可提前通知老客户直播计划,邀请他们届时观看直播,并为老客户制定优先线上接待流程,准备专门的接待人员,提供及时专业的线上反馈服务。
b 开发新客户
直播中可以通过多种方式如赠送礼品、样品等吸引新客户留下联系方式,安排业务人员记录新客户特点与需求,并及时跟进。
直达注意事项:
①如何提升参展商直播营销效果
https://www.cantonfair.org.cn/news/article/5edf138da5d2542943610083
②广交会参展商直播间操作指南
https://www.cantonfair.org.cn/news/article/5edf15240676334d84510c96
五、如何使用即时沟通工具?
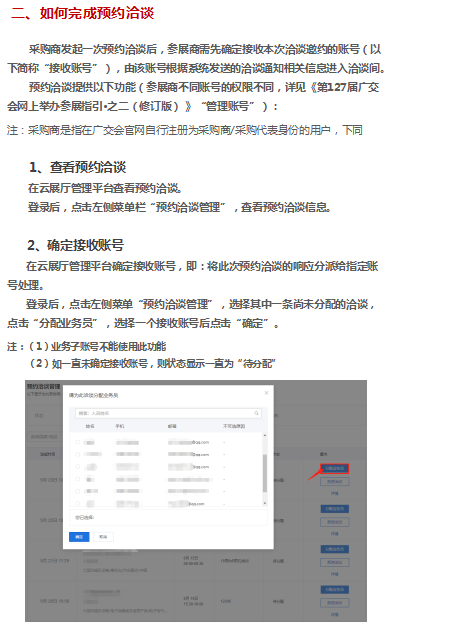
六、如何完成预约洽谈?
直达操作指南:
广交会参展商网上平台供采对接指南
https://www.cantonfair.org.cn/news/article/5edf2fd2c97cb9416438c8c7
七、如遇投诉怎么办?
线上+线下结合模式处理投诉
本届广交会建立“线上+线下”相结合的模式处理投诉。展前通过发布参展指引、交易团自查自纠等途径强化知识产权保护意识,强化预防和管控,从源头上遏制侵权行为、防范贸易纠纷。
同时建立线上投诉处理平台。广交会官网平台注册用户可以通过PC电脑端线上提交知识产权投诉、申诉和撤诉申请,方便权利人维权。
继续邀请专利、商标、版权等政府部门的专家线下进驻大会投诉接待站,在后台提供支持,对知识产权投诉进行专业判断。请专业仲裁机构为贸易纠纷双方当事人提供线上远程调解服务。
❤预祝各位参展企业取得成功哦!!!
公安备案号:13019902000104